扫码添加微信
|
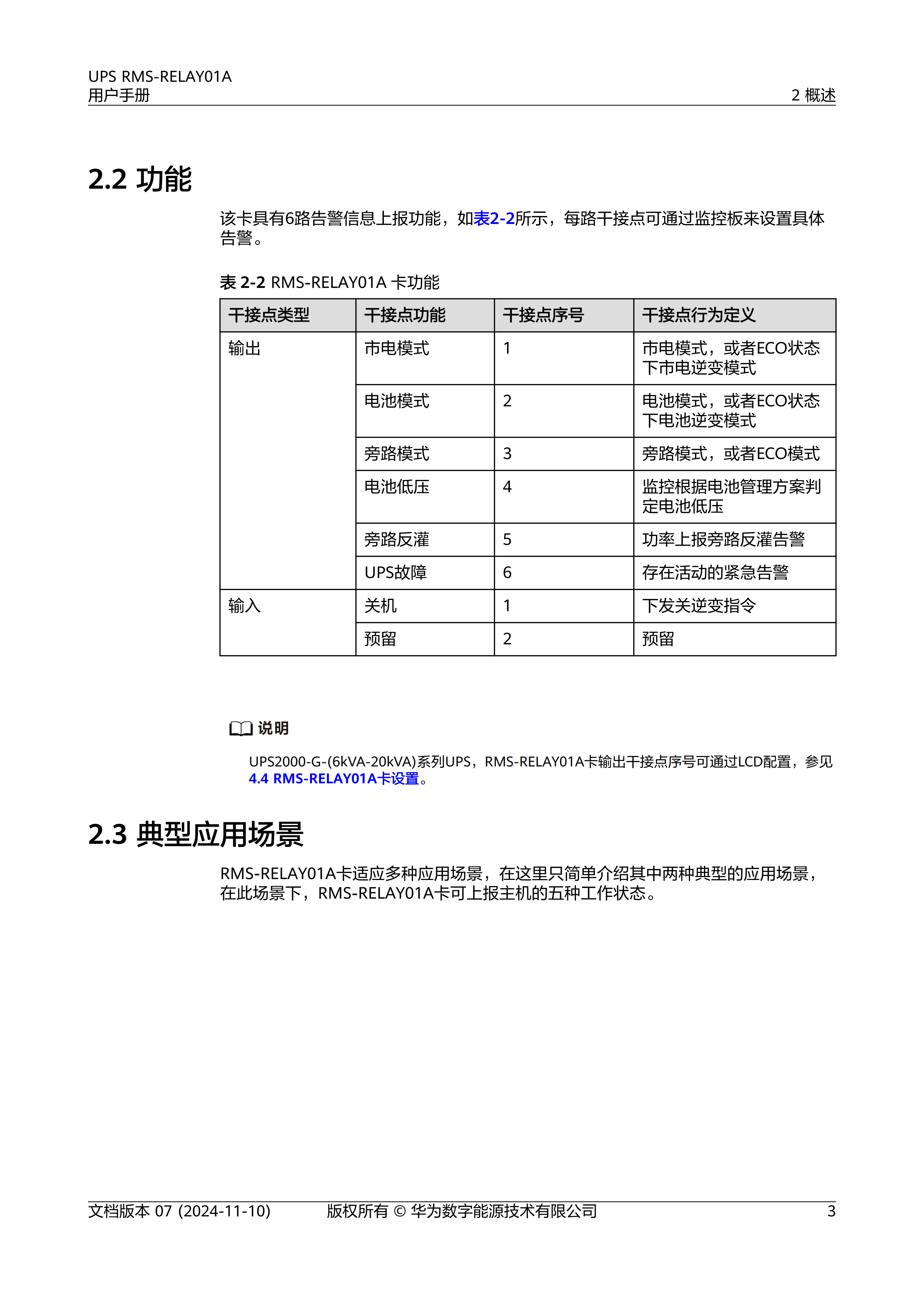
RMS-RELAY01ARMS-RELAY01A卡安装在UPS的选配卡插槽中,支持热插拔,安装方便。该卡实现UPS2000-G系统6路告警干接点输出(市电模式,电池模式,旁路模式,电池低压,旁路反灌,UPS故障),2路干接点控制输入(1路为关机信号,1路预留)。
适用机型:UPS2000-G-(6kVA-20kVA)系列UPS、UPS5000-A-(30kVA-120kVA)系列UPS、UPS2000-A-6KTTS-S型号、UPS2000-A-6KTTL-S型号、UPS2000-A-6KTTS-P型号、UPS2000-A-6KTTL-P型号、UPS2000-A-10KTTS-S型号、UPS2000-A-10KTTL-S型号、UPS2000-A-10KTTS-P型号、UPS2000-A-10KTTL-P型号。 使用环境:–40℃~+65℃;5% RH~95% RH。
联系方式:400-8033-808 |












